Home Help Схема рабочего процесса

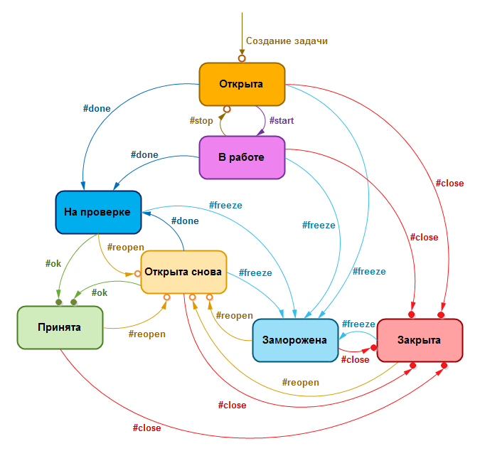
Схема рабочего процесса

Схема рабочего процесса для руководителя


Схема рабочего процесса для исполнителя